Celonis, AI-Driven Process Mining
Designing AI-powered tools that turn data into action
This content requires a password to view
Celonis Starter Kits are pre-built onboarding experiences designed to help enterprise customers quickly realize value from Celonis’ process mining platform. Over time, however, these kits had become complex and difficult to configure—slowing onboarding and increasing reliance on hands-on support.
Within the constraints of Celonis’ low-code Studio platform, the challenge wasn’t just to “improve UX.” It was to reduce friction today while defining a clearer, more scalable future.
Over six months, I helped lead a dual-track approach:
Phase 1 (Near Star): Improve usability within platform constraints to accelerate time to value
Phase 2 (North Star): Define a forward-looking vision that reimagined onboarding as a more intuitive, AI-supported journey
The result paired immediate usability gains with a compelling product vision that aligned stakeholders, influenced roadmap thinking, and elevated how Celonis imagines its future experience.
“One of the big changes going from the old Starter Kit to [the North Star] is how fluid everything is—I don’t think we’ve ever thought of our product as being this kind of conversational tool. This is novel and exciting!”
— Vice President, Product Management, Celonis
Celonis Starter Kits are pre-built onboarding experiences that help enterprise customers quickly get value from the Celonis process mining platform. They bundle dashboards, validation tools, and workflows for business functions like Accounts Receivable and Procurement.
Over time, Starter Kits had become complex and difficult to configure. Users struggled to understand where to begin, how to validate data, and how to move from insight to action. Onboarding slowed. Support dependency increased.
Compounding the issue, the experience was built inside Celonis Studio—a low-code environment where even small UX improvements required careful tradeoffs.
The challenge was clear:
Improve what exists today while defining a smarter, more intuitive future.
Approach
We structured the engagement in two phases to balance practicality with long-term vision.
Phase 1 — Near Star (Foundation + Learning)
The first phase focused on improving usability within existing constraints.
I helped:
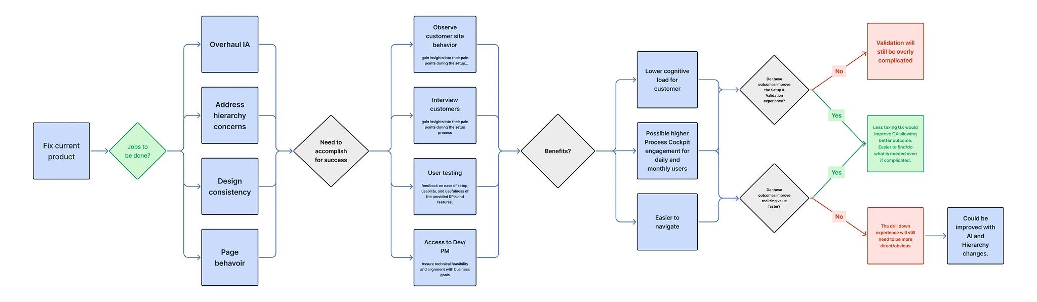
Audit the Starter Kit experience to identify friction and hierarchy breakdowns
Review user sessions and internal demos to surface common stall points
Refine navigation, information architecture, and visual consistency
Clarify next steps and reduce cognitive overload
This work stabilized the experience and clarified which problems were incremental—and which required a more fundamental rethink.
Phase 2: North Star (Primary Focus)
With a deeper understanding of user friction and platform limits, we shifted from “What can we tweak?” to:
“What would onboarding feel like if it were genuinely intuitive?”
In this phase, we:
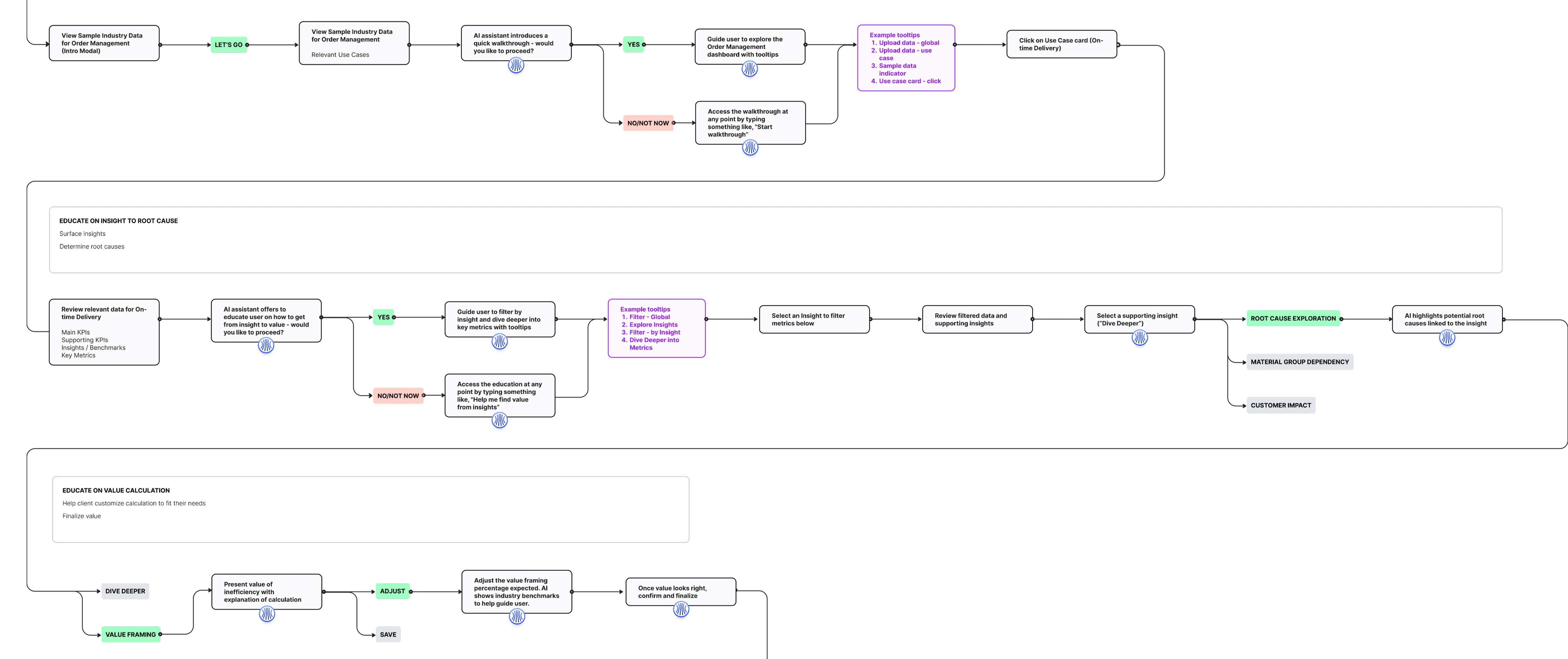
Mapped an ideal end-to-end onboarding journey
Identified where AI could reduce manual effort and build confidence
Designed a guided experience that reframed setup as exploration rather than configuration
Key concepts included:
Sample-data onboarding, allowing users to explore value before uploading real data
AI-supported insights, pairing conversational guidance with data visualizations to help users move from insight to action
Rather than replacing user judgment, AI was positioned as a confidence-building partner.
Outcome
The dual-track approach delivered impact at multiple levels:
Near-term usability improvements reduced friction and supported faster time to value
A clear North Star vision aligned teams around a more intuitive, AI-supported future
Together, the work balanced constraint-driven design with forward-looking product thinking—improving the present while shaping the roadmap.
“One of the big changes going from the old Starter Kit to [the North Star] is how fluid everything is—I don’t think we’ve ever thought of our product as being this kind of conversational tool. This is novel and exciting!”
— Vice President, Product Management, Celonis
Celonis is an enterprise process mining platform used by large organizations to analyze and optimize complex operations. One of its primary entry points is through Starter Kits—pre-built packages of dashboards, validation tools, and workflows designed for business functions like Accounts Payable, Accounts Receivable, and Procurement.
Starter Kits are intended to accelerate time to value.
Over time, however, they had become increasingly complex:
Setup required significant guidance
The UI felt noisy and fragmented
Insights required heavy manual interpretation
Users struggled to understand where to start
At the same time, the experience was built inside Celonis Studio—a low-code, drag-and-drop environment that limited how much the UX could evolve in the short term.
The team needed to improve the current experience without overcommitting to premature build decisions—and define a clearer long-term direction.
Problem
Starter Kits were meant to accelerate value. Instead, they were slowing customers down.
Onboarding required internal expertise
Navigation lacked clear hierarchy
Insights were surfaced, but not guided
Platform constraints made even small improvements costly
How might we reduce friction today while pointing toward a smarter, more intuitive future experience?
Goals
Success wasn’t about pixel perfection. It was about clarity and alignment.
We aimed to:
Reduce friction in Starter Kit onboarding
Help users move from insight to action faster
Work within Studio constraints without lowering UX quality
Define a North Star to guide future investment
Explore where AI could build trust and confidence
Strategic Approach: Two Phases, One Narrative
We structured the engagement intentionally:
Phase 1 (Near Star): Improve what exists and learn where real constraints lie
Phase 2 (North Star): Step beyond those constraints to define an ideal future experience
This sequencing ensured immediate value while building strategic clarity.
Phase 1 — Near Star (Foundation + Learning)
Discovery & Audit
We conducted a deep product audit:
Mapped Starter Kit variations and flows
Reviewed user sessions and demo recordings
Annotated friction points, IA breakdowns, and usability gaps
Identified where users stalled or required intervention
We also reviewed competitor patterns around guided setup and automation.
Near Star Improvements
Within Studio constraints, we focused on pragmatic refinements:
Re-established visual hierarchy
Improved navigation clarity
Reduced noise and unnecessary elements
Made next steps explicit
This work stabilized onboarding and surfaced which challenges were incremental versus systemic.
Phase 2 — North Star (Primary Focus)
With clarity around constraints, we stepped back.
Instead of asking “What can we tweak?” we explored:
“What would onboarding feel like if it were intuitive from the start?”
North Star Framing
The vision focused on helping users quickly understand:
What the system is doing
Why insights matter
What to do next
We reframed onboarding as a guided, exploratory journey designed to build confidence—not demand expertise.
Key North Star Concepts
1. Sample-Data Onboarding
Pre-populated dashboards with sample data
Allowed exploration before real data upload
Reduced fear of “doing it wrong”
Built early confidence
2. AI-Supported Insights
Integrated conversational guidance to validate findings
Paired AI outputs with visual evidence
Reduced manual analysis
Accelerated movement from insight to action
AI was positioned as a collaborator—not a replacement for judgment.
Prototyping & Handoff
To bring the North Star vision to life, we:
Built an interactive prototype demonstrating key flows
Used micro-animations to show transitions and system behavior
Documented intent, assumptions, and open questions
Supported handoff and alignment across product, design, and leadership
The prototype became a shared artifact for conversation, alignment, and future planning.
Outcome
This two-phase approach delivered impact at multiple levels:
Near Star: Reduced friction in the existing Starter Kit experience and supported faster time to value
North Star: Helped teams align around a clearer, more intuitive future experience
The work elevated the perceived maturity of the product while leaving room for future validation and iteration.
Learnings
Designing within constraints builds clarity, but knowing when to step beyond them is equally important
North Star concepts can be effective tools for alignment when paired with grounded Near Star improvements
AI is most effective when it supports user confidence rather than replacing judgment
Challenges
Rigid low-code tooling made even small UX changes costly
A noisy, fragmented UI required re-establishing hierarchy from the ground up
Limited access to end users shaped how feedback was gathered and evaluated
Wins
Helped shape a dual-track Near Star + North Star approach
Used design concepts to support internal alignment and shared understanding
Delivered thoughtful UX despite tight technical constraints
What I’d Do Next
With more time, I’d validate the North Star concepts with customers to better understand where AI builds the most trust and confidence.
“One of the big changes going from the old Starter Kit to [the North Star] is how fluid everything is—I don’t think we’ve ever thought of our product as being this kind of conversational tool. This is novel and exciting!”
— Vice President, Product Management, Celonis